时间:2017-07-06 17:35作者:Blank来源:本站整理人气:8531我要评论(0)
当你使用3dmax2017进行图片渲染时,如果参数设置步骤不熟练会导致你的渲图效果天差地别,就像有的效果图让我们看着很有质感,画面很清晰,有的看上去就像脸上长了痘痘,不说难看,但还是没有到达最好,那么材质的调节对于质感起到很大作用,渲染的最终输出也影响画面的质感,只有通过不断的练习,才能熟悉的掌握渲染参数的技巧,从而使得质感更好。下面,小编给大家带来了渲染参数的设置方法,有需要的用户快来看看吧!


Autodask 3DMAX 2017下载(32位/64位)
大小:6.35 GB版本:免费版环境:WinXP, Win7, Win8, Win10, WinAll
1、我们将光子图渲染好后,成图的参数可以是光子图大小的4倍(也有说可以是5到8倍,具体大小就这个范围,也不必太较真),一般透视图我渲染的都是长边4000左右,也有特殊情况,根据实际场景来确定

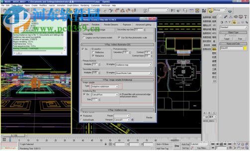
2、点击面板第二个选项卡“Renderer”,找到如下图红框V-Ray:Image sampler,在类型处选择“自适应细分”(之前光子选择的是“固定”,这次是渲染成图,所以参数再精细一点)

3、接下来向下滑动面板,在V-Ray:Irradiance map处设置几个比较关键的数据,设置参数下图所示(参数也不是固定的,根据我设置的可以调动,但范围不要太小,对比我们之前设置的光子图参数比较下)

4、然后调用光子图,在下图的Mode 下拉菜单选择“从文件”,点击Browse,点开之前保存光子图的文件夹,选中之前保存的光子文件,打开,到此成图的渲染参数已设置好

5、最后开始渲染成图,点击面板最右下角“渲染”按扭或按快捷键shift+Q(如果之前是设置好的渲染安全框,那还要再点击下图2的那个“OK "键,如果没有忽略即可)

记住不会的地方多看两遍,以上就是小编给大家带来的讲解,你学会了吗
相关阅读 PDF Candy Desktop裁剪PDF页面的方法迅捷视频剪辑器给视频添加动画片头的方法步骤迅捷音频编辑软件将MP3转换成AAC格式的操作方法antibrowserspy清理垃圾文件的方法步骤使用Best PDF Combine PDF合并PDF文件的方法步骤Apeaksoft Studio Video Editor剪切视频的操作方法爱拍原创电脑版将MP4转换成AVI的方法极光PDF阅读器将CAD文件转换成PDF的方法步骤使用Prism视频文件转换器将视频转换成gif的方法步骤神奇图像处理软件给图片添加花边的方法
热门文章
修复迅雷一直显示连接资源以及下载速度为0的方法
处理lol登录时遇到了一个预期之外的错误的方法
处理迅雷提示应版权方要求文件无法下载的方案
最新文章
PDF Candy Desktop裁剪PDF页面的方法
迅捷视频剪辑器给视频添加动画片头的方法步骤
迅捷音频编辑软件将MP3转换成AAC格式的操作方法antibrowserspy清理垃圾文件的方法步骤使用Best PDF Combine PDF合并PDF文件的方法步骤Apeaksoft Studio Video Editor剪切视频的操作方法
人气排行 修复迅雷一直显示连接资源以及下载速度为0的方法处理lol登录时遇到了一个预期之外的错误的方法处理迅雷提示应版权方要求文件无法下载的方案解决cad文字不显示的三种方法教你查看发QQ匿名消息的好友绝地求生吃鸡添加好友的方法
盖楼回复X
(您的评论需要经过审核才能显示)
查看所有0条评论>>