smart notebook(smart电子白板软件)
官方最新版- 软件大小:275 MB
- 更新日期:2017-06-06
- 软件语言:简体中文
- 软件类别:教育学习
- 软件授权:免费软件
- 软件官网:未知
- 适用平台:WinXP, Win7, Win8, Win10, WinAll
- 软件厂商:
软件介绍人气软件相关文章网友评论下载地址
smart notebook软件是款功能非常强大的电子白板软件;它主要是和电子白板的硬件进行配套的使用,通过这款软件,用户即可快速的这您的计算机上面制作您需要的课件,制作成功之后,支持将课件投放到您的白板上面,使您的教学更加的方便,快捷;软件的操作简单,使用方便,是款非常值得大家信赖的课件工具,需要的朋友赶快这河东软件园将smart notebook(smart电子白板软件)下载来使用试试吧!

软件功能
交互式白板的诞生
SMART技术公司成立于1987年,位于加拿大阿尔伯达省的卡尔加里市。
创新科技,备受赞誉
1991年交互式白板的问世,引起了各界人士的轰动。这是首次交互式白板提供触摸控制的计算机应用和注释超过标准的微软Windows应用程序。
交互式白板先驱
SMART公司的两位创始人,David Martin先生和其夫人Nancy Knowlton女士是SMART公司现任执行主席和首席执行官。
持续发展的动力
在90年代初,没有人知道交互式白板,而一些客观的条件的存在也为销售道路增添的诸多的障碍。
迅速的增长
1992年SMART公司与美国电脑巨头英特尔公司结成战略联盟,联合进行项目开发。该项目的开展有利的推动了SMART产品的有效应用。
交互式白板时代的来临
2007年,面对与日俱增的产品需求量,致使原有的工厂已经无法满足需求。同年10月,SMART扩建了位于加拿大安大略省渥太华市的工厂。
软件特色
1.直观界面,操作简便
直观的操作界面,无需培训即可操作交互式白板。不同颜色的书写笔、板擦、线条、图形、截图工具、录像机、翻页和保存等功能图标一览无余,轻松点击即可进行操作。独特的菜单调整功能,可根据师生们的身高和使用习惯上下左右调整菜单位置,让每一位教师和学生都能得心应手的使用SMART Board 交互式白板。
2.协作软件,功能强大
功能强大的SMART 协作学习软件,不仅能使课件的制作和演示工作变得更加轻松,而且能显着增加学习的趣味性。最新的“图形笔”功能能够迅速识别和纠正所画的图形,使用该功能进一步提高学生注意力。特有的“页面录制”功能,能够记录教学的全部过程,用于今后回放,而且回放时无需重复打开先前菜单或应用程序,方便课后复习或研究。
3.五年保修,无忧保障
产品采用电阻压感技术,操作无需特殊工具。购买后无耗材,终身免费软件升级,真正实现后期零成本!购买后在网站注册,即可拥有五年保修。此外,SMART Board 产品特有自动检测功能,能及时检测并作出故障报告,方便售后服务技术人员及时为您解决问题。
4.健康教学,全新触摸式操作
交互式白板集黑板、粉笔和投影屏幕功能于一体,采用人性化的操作模式,带来更健康舒适的教学模式!手指即是鼠标,可在白板上自由挥洒创意,轻松控制电脑程序;手掌即是板擦, 随意擦除内容,再无粉尘困扰!
5.绿色环保,国际质量认证
交互式白板无需外接电源,2.0 USB 接口供电安全可靠。获得ISO 和WQC 国际质量认证确保产品经久耐用,正常使用中的碰撞和敲击不会对产品造成任何损伤;同时获得CSA国际安全认证,具备防辐射和抗干扰功能。产品选用RoHS 认证绿色环保材质,表面涂覆聚酯材料,可兼容水性标记笔,不仅优化投影效果,并能有效保护师生视力。
6.免费资源,轻松制作课件
免费赠送海量教学资源库。按各门学科分类的丰富资源包括图片、教学工具、背景、动画和影音等多种素材供随时取用,并支持48 种语言,方便来自各国的教师使用和制作课件。只需轻松输入关键词即可进行搜索,大幅节省了查找资料的时间,缩短备课时间。也可建立个人资源库,将常用资料置于个人资源库中,上课时只需从中调出文件即可使用。
7.互动空间,完美搭配
交互式白板能与多种其它SMART 交互式系列产品和附件搭配使用,提供多种课堂互动解决方案,令教学效果更加。
安装说明
1.在安装前把计算机中的360安全卫士、360杀毒之类的系统防护软件关闭;
2.如果使用Windows Vista、Windows 7操作系统的话需要关闭系统的UAC控制选项。
本次发布的“SMART Board软件自动安装程序10.8”版本包括以下内容的更新:
1. SMART产品驱动程序和Notebook软件都已经更新到最新版本,新版的版本号分别是:
SMART产品驱动程序: 10.8.212.0
SMART Notebook软件:10.8.364.0
2. 自动安装最新版本的Flash ActiveX控件,版本为10.3.183.7;
3. 自动修复某些Windows XP计算机的Windows Installer服务版本过低而导致安装无法正常进行的问题;
4. 自动安装SMART教育软件的简体中文界面及中文手写识别一体化语言包。
使用方法
白板定位设置

白板定位

浮动工具栏——屏幕键盘

浮动工具栏——聚光灯的使用

捕获工具栏的使用

浮动工具栏——书写、擦除、保存

注意事项
1.在最后一个安装项目——“为教育者准备的基本资源”的安装过程中最容易出现问题,因为在本部分程序设计非常复杂,不可预知因素众多。如果您在打开Notebook软件后发现该部分内容的目录语言为英文,而不是中文,请在自动安装程序界面下选择“手动安装”(如下图),然后在程序界面的语言选项卡中将“中文(简体)”选中安装即可。
2.由于Notebook软件在导入PPT或者PPTX文件的时候需要微软的Visual Basic for Applications组件支持,市面流通的很多精简版的Office软件都将该组件省略掉,会对SMART软件的正常使用造成不可预知的影响。因此,强烈建议您在安装本程序前检查一下您安装的Office程序,如果在添加删除程序页面看到安装的Office程序小于200MB,则可确定安装的是精简版的Office。请务必安装非精简版的Office软件。
3.在安装Microsoft Office Word、Excel 和 PowerPoint 2007 文件格式兼容包FileFormatConverters.exe之后,使用Office2003也可打开Office2007所生成的DOCX等文件。点击下面地址下载:http://download.microsoft.com/download/6/5/6/6568c67b-822d-4c51-bf3f-c6cabb99ec02/FileFormatConverters.exe
常见问题
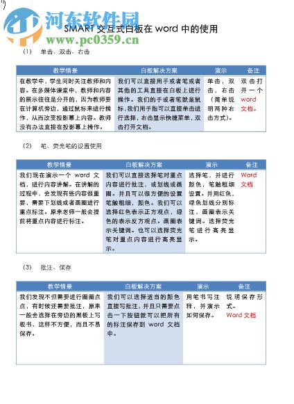
SMART交互式白板在word 中的使用

SMART 交互式白板在 ppt 中的使用


密匙
NB-AEAS2-D2HTJ-264WT-UEASG
NB-AEAS2-D2HTP-C6M92-TICAG
下载地址
-
smart notebook(smart电子白板软件) 官方最新版
其他版本下载
- 查看详情电工技能与实训软件下载 1.0 免费版1.29 GB简体中文17-06-16
- 查看详情smart notebook(smart电子白板软件) 官方最新版275 MB简体中文17-06-06
- 查看详情石开KK学科创新实践教育平台 2.40 官方最新版69.4 MB简体中文19-12-17
- 查看详情墨泥模拟驾驶软件2017下载 官网捷达家庭版804 MB简体中文17-05-20
- 查看详情乐教通智能客户端下载 1.0 官网版914 MB简体中文17-03-08
- 823 MB简体中文17-03-08
- 233 MB简体中文19-04-09
- 查看详情51Talk AC客户端 2.33.0.32 官方版80.0 MB简体中文20-05-11
- 283 MB简体中文20-05-21
- 查看详情畅言教学通客户端免费下载 4.0.12 官方免费版149.11 MB简体中文18-01-26
人气软件

新东方云教室83.1 MB
/简体中文
猿辅导94.2 MB
/简体中文
Design expert(实验设计软件)下载15.7 MB
/简体中文124 MB
/简体中文
digitalmicrograph(经典透射电镜分析) 附安装教程468.7 MB
/简体中文
百科园通用考试客户端下载5.64 MB
/简体中文
长沙市中小学人人通云平台下载5.34 MB
/简体中文371 MB
/英文2.01 GB
/简体中文
小达人点读笔客户端28 MB
/简体中文
相关文章
网友评论共1条

1stopt(多元非线性曲线拟合软件) 8.0 免费版
云端课堂 7.5.6 官方版
ClassIn在线教室 3.0.6.232 官方版
金考典考试软件 21.1 官方版
石开KK学科创新实践教育平台 2.40 官方最新版













精彩评论