cad缓和曲线插件下载
免费版- 软件大小:4 KB
- 更新日期:2017-07-17
- 软件语言:简体中文
- 软件类别:图像处理
- 软件授权:免费软件
- 软件官网:未知
- 适用平台:WinXP, Win7, Win8, Win10, WinAll
- 软件厂商:
软件介绍人气软件相关文章网友评论下载地址
cad缓和曲线插件是款简单实用的CAD制图插件;许多的用户这进行使用CAD制作的过程中,经常的需要使用到缓和曲线的绘制,可是CAD软件又没有自带这个功能,就会为您的使用带来许多的烦恼,如果换拥有这样的问题,就赶快这河东软件园将这款cad缓和曲线插件下载来使用试试吧;它可以快速的帮助用户进行绘制缓曲线,支持自定义的设置您需要的参数等等!

软件功能
缓和曲线的作用
1、缓和曲率——使曲率连续变化;
2、缓和超高——使横向坡度连续变化;
3、缓和加宽——使车道加宽连续变化。
缓和曲线产生的效果
1、曲率连续变化,便于车辆驾驶;
2、离心加速度连续变化,没有突变,乘客感觉舒适;
3、超高横坡度及加宽逐渐变化,行车更加稳定;
4、与圆曲线配合,增加线形美观。
软件特色
缓和曲线具有以下作用:曲率连续变化,便于车辆遵循;
离心加速度逐渐变化,旅客感觉舒适;
超高横坡度及加宽逐渐变化,行车更加稳定;与圆曲线配合,增加线形美观
缓和曲线在公路、桥梁、铁路及高速铁路中广泛采用。
然而由于其特殊模型,cad没有以其对应的命令和工具,在cad中并不能直接画出
为缓和曲线的绘制增加了难度,传统的绘制方法是以小线段来代替缓和曲线,工作量很大。
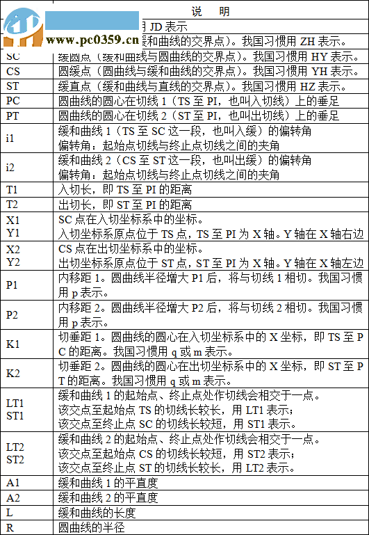
参数说明

安装方法
1、需要进行下载您需要的缓和区县工具,支持在河东软件园进行下载;

2、下载成功之后,解压文件,找到需要进行使用的工具;

3、这将插件拷贝到您的CAD软件里面进行使用;

4、点击打开您需要进行使用的CAD软件,输入需要的加载命令“ap”;

5、可以进入程序的加载框,快速的找到cad安装的位置和您需要使用的support文件夹;

6、这进行找到您需要加载的缓和曲线、点击加载即可;

使用方法
1、加载完成之后,点击打开CAD软件,即可快速的进行绘制缓和的曲线、如下图,作出的曲线包括了两条的切线;

2、下图是输入您需要的曲线和绘制缓和的曲线命令,点击键盘上面的回车;

3、可以选择一条直线,这进行切线上点击任意即可;

4、可以进行选择第二条直线,可以点击切线任意一点即可;

5、可根据软件进行提供的曲线要素,快速的进行输入半径的曲线,比如下图输出的是100,点击回车;

6、下图可以进行输入您需要的缓和曲线的长度,下图输入的是20,点击键盘上面的回车;

7、完成上述的步骤之后,即可快速的进入自动绘图,只需要等待片刻,即可完成绘图;

常见问题
cad怎么画缓和曲线
一、在CAD中画出切线长
二、运行程序: 在命令行中输入hh回车
三、选择两条切线,然后输入曲线半径如:2204.5回车
四、输入缓和曲线长,绘图完成!
下载地址
-
cad缓和曲线插件下载 免费版
其他版本下载
- 查看详情乱刀去教育版(含使用方法) 2004-2016 免费版895 KB简体中文16-10-11
- 查看详情CAXA电子图板2018 32/64位下载(附安装教程) 特别版867 MB简体中文17-06-02
- 查看详情pccad2016 64位/32位下载 中文免费版699 MB简体中文17-04-12
- 查看详情zbbz坐标插件(cad坐标标注) 1.73 免费版35 KB简体中文17-12-20
- 查看详情机械工程师CAD下载 2016 免费版552 MB简体中文16-11-02
- 查看详情msteel结构工具箱32位/64位下载 2020.03.15 官方最新版105 MB简体中文20-04-28
- 查看详情mj.lsp(cad面积标注插件)免费版 1.0 正式版1024 B简体中文16-09-27
- 查看详情CAXA 电子图板2018中文破解版 835 MB简体中文18-01-17
- 查看详情solidworks2020中文破解版 附安装教程15.9 GB简体中文19-10-11
- 查看详情天正建筑完整图库 103.42 MB简体中文16-09-22
人气软件
1.69 GB
/简体中文1.79 GB
/简体中文
图片矢量化工具(AlgoLab Photo Vector)1.39 MB
/汉化中文1.69 GB
/简体中文
photoshop2020绿色版527 MB
/简体中文
证照之星(无功能限制)5.0至尊破解版15.93 MB
/简体中文124.9 MB
/简体中文1.03 GB
/简体中文1.5 GB
/简体中文
set.a.light 3D STUDIO(3D室内摄影布光软件)1.85 MB
/简体中文
相关文章
网友评论共1条

OkMap Desktop下载 14.1.0 官方版
Fscapture下载(FastStone Capture) 9.2 汉化注册版
MagicEXIF(元数据编辑器)下载 1.09.1249 汉化专业版
Capture One pro(飞思相机) 13.0.3.19 破解版
PP鸭(批量图片压缩) 3.9.0 绿色版
DeepSkyStacker下载(图片叠加处理) 4.2.1 中文版













精彩评论