10s406建筑排水塑料管道安装图集
pdf高清版- 软件大小:3.6 MB
- 更新日期:2019-05-20
- 软件语言:简体中文
- 软件类别:电子文档
- 软件授权:免费软件
- 软件官网:未知
- 适用平台:WinXP, Win7, Win8, Win10, WinAll
- 软件厂商:
软件介绍人气软件相关文章网友评论下载地址
10s406排水管安装图集提供管道按照的规范,用户需要在软件阅读规范内容,从而编辑符合国家要求的管道搭建图纸,如果您没有安装规范设计图纸,那么就无法通过审核,导致施工验收不过关,这款图集提供了非常多的管道设计参数自己材料选择规范,也提供接口说明以及管材及管件的贮存和运输,让用户可以更清晰了解建筑给排水安装方式,非常适合需要编辑给排水图纸以及暖通搭建图的朋友使用!

目录介绍
总说明
管材
硬聚氯乙烯(PVC-U)实壁排水管材(一)
硬聚氯乙烯(PVC-U)实壁排水管材(二)
硬聚氯乙烯实壁管件的承口和插口
芯层发泡硬聚氯乙烯排水管材(一)
芯层发泡硬聚氯乙烯排水管材(二)
中空壁消音硬聚氯乙烯排水管材
高密度聚乙烯排水管材
高密度聚乙烯膨胀伸缩节和密封圈承插接头
聚丙烯静音排水管材
聚丙烯静音排水管件的承口和插口
管道连接
粘接连接
橡胶密封圈和螺帽压紧式连接
热熔对接连接
电熔连接
塑料管与金属管连接(一)
塑料管与金属管连接(二)
安装示意图、伸缩节、阻火圈
横管安装示意图
立管安装示意图(一)
立管安装示意图(二)
伸缩节安装示意图
伸缩节
阻火圈构造图
管道穿越楼面阻火圈安装
管道穿越防火墙、井壁阻火圈安装
节点大样
管道穿楼面(A、B型)
管道穿楼面(C、D型)
管道穿楼面(E、F型)
管道穿楼面(G型)
管道穿屋面
管道穿外墙、内墙、井壁及砂基础
管道穿承重墙
横管固定及立管底部固定
固定管卡安装
塑料、金属滑动管卡安装
清扫口安装
有水封地漏安装
无水封地漏安装
防渗地漏安装图
双通道防返溢地漏构造图
通气帽
粘接连接管道的拆卸与安装
橡胶密封圈连接管道的拆卸与安装
管件图
硬聚氯乙烯管件(一)
硬聚氯乙烯管件(二)
硬聚氯乙烯管件(三)
硬聚氯乙烯管件(四)
硬聚氯乙烯管件(五)
硬聚氯乙烯管件(六)
硬聚氯乙烯管件(七)
硬聚氯乙烯管件(八)
硬聚氯乙烯管件(九)
硬聚氯乙烯管件(十)
消音管件
高密度聚乙烯管件(一)
高密度聚乙烯管件(二)
高密度聚乙烯管件(三)
高密度聚乙烯管件(四)
高密度聚乙烯管件(五)
高密度聚乙烯管件(六)
聚丙烯静音排水管件(一)
聚丙烯静音排水管件(二)
聚丙烯静音排水管件(三)
聚丙烯静音排水管件(四)
聚丙烯静音排水管件(五)
聚丙烯静音排水管件(六)
聚丙烯静音排水管件(七)
使用说明
1、在河东软件园下载任意PDF查看软件就可以打开10S406建筑排水塑料管道安装(G11488-2013-1135).pdf

2、建筑排水塑料管道安装
批准部门:中华人民共和国住房和城乡建设部
组织编制:中国建筑标准设计研究院

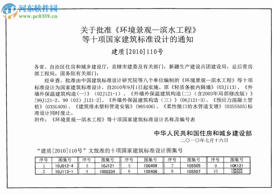
3、关于批准《环境景观一滨水工程》等十项国家建筑标准设计的通知,建质[2010]110号

4、在这里查看目录内容,现在您可以了解图集大致的内容

5、表1:各类塑料管材主要物理力学性能及选用表

6、胶粘剂粘接型管件承口和插口
注:管件承口部位以外的主体壁厚e1不小于同规格管材的壁厚,承口壁厚e2不小于e1的75%
胶粘剂连接型管件承口和插口的直径及长度(mm)

编制依据
本图集根据国家住房和城乡建设部建质函[2008]83号文件“关于印发《2008年国家建筑标准设计编制工作计划》的通知”,对96S406《建筑排水用硬聚氯乙烯(PVC-U)管道安装》图集修编而成
设计依据
《建筑给水排水设计规范》GB50015-2003(2009年版)
《建筑给水排水及采暖工程质量验收规范》GB50242-2002
《建筑排水中空壁消音硬聚氯乙烯管管道工程技术规程》cECS185:2005
《建筑排水用硬聚氯乙烯(PVC-U)管材》GB/T5836.1-2006
《建筑排水用硬聚氯乙烯(PVC-U)管件》GB/T5836.2-2006
《排水用芯层发泡硬聚氯乙烯(PVC-U)管材》GB/T16800-2008
《建筑排水用高密度聚乙烯(HDPE)管材及管件》CJ/T250-2007
《聚丙烯静音排水管材及管件》CJ/T273-2008

适用范围
1适用于新建、改建、扩建建筑高度不大于100m的民用及工业建筑中无压排水系统塑料管道安装,管径范围为公称外径dn32-200本图集不含特殊单立管排水系统的内容。
2排入管道的水温:硬聚氯乙烯类管道不大于40℃,瞬时不应超过60℃;高密度聚乙烯管道及聚丙烯静音排水管道不大于70℃,瞬时不应超过90℃
3在排水质侵蚀塑料管材的条件下不得采用
管材分类
本图集编入的建筑排水塑料管有硬聚氯乙烯(PVC-U)管、高密度聚乙烯(HDPE)管及聚丙烯静音排水管等工程所采用的管材、管件必须符合现行国家、行业或ISO的产品标准。
硬聚氯乙烯(PVC-U)管本图集编入的硬聚氯乙烯排水管有实壁管、芯层发泡管及双层轴向中空壁管等三种内、外壁光滑的管材
1)硬聚氯乙烯实壁管。管材以聚氯乙烯(PVC)树脂为主要原料,加入必要的添加剂,用专用机械经加热挤出成型;管件以聚氯乙烯(PVC)树脂为主要原料,加入必要的添加剂,用专用机械经加热挤出成型
2)芯层发泡硬聚氯乙烯管。管材以聚氯乙烯(PVC)树脂为主要原料,加入必要的添加剂,经复合共挤成型,管壁内、外层为硬聚氯乙烯,中间为聚氯乙烯发泡层。芯层发泡硬聚氯乙烯管没用专用管件,可采用硬聚氯乙烯实壁管件或由厂家配套供应
3)中空壁消音硬聚氯乙烯管。管材以聚氯乙烯(PVC)树脂为主要原料,加入必要的添加剂,经挤出成型;管件外壁为硬聚氯乙烯,内壁为软聚氯乙烯。可采用硬聚氯乙烯消音管件或由厂家配套供应
下载地址
-
10s406建筑排水塑料管道安装图集 pdf高清版
人气软件

03s702钢筋混凝土化粪池图集12.3 MB
/简体中文
16g101-3图集45.9 MB
/简体中文
netty实战(带书签目录)12.9 MB
/简体中文
10s406建筑排水塑料管道安装图集3.6 MB
/简体中文
人月神话(32周年中文纪念版)30.3 MB
/简体中文
中国铁路地图下载1.21 MB
/简体中文
数据结构c++第3版(邓俊辉著)19.3 MB
/简体中文
java语言程序设计进阶篇原书第10版67.5 MB
/简体中文
python语言在abaqus中的应用35.1 MB
/简体中文
企业应用架构模式-[英]福勒著35.9 MB
/简体中文
相关文章
网友评论共0条

Wondershare MePub(EPUB电子书创建工具) 1.0.1 官方版






精彩评论